Raymond's ///M en ///M's projecten draadje
Re: Raymond's ///M en ///M's projecten draadje
De woorden van Koos kwamen ook in mij op. Als je was begonnen met een meerkeuzevraag dan had ik het antwoord omcirkeld met dat de o-ringen en slangen vers waren, maar vanwege (gebrek aan) kwaliteit waren gedegradeerd. Ik had niet verwacht dat er nog dertig jaar oude delen in het brandstof- en vacuümtraject hadden gezeten.
Het maakt inderdaad niets uit of het nou om een S38 gaat of een M10. Als er geen onderhoud aan gedaan wordt dan gaat het na al die jaren problemen geven. En ik denk meer problemen bij een S38 vanwege de complexiteit.
Het maakt inderdaad niets uit of het nou om een S38 gaat of een M10. Als er geen onderhoud aan gedaan wordt dan gaat het na al die jaren problemen geven. En ik denk meer problemen bij een S38 vanwege de complexiteit.
Re: Raymond's ///M en ///M's projecten draadje
Beetje kort door de bocht om te stellen dat er aan mijn E34S geen onderhoud is gedaan op dit vlak in al die jaren. Ik denk dat ik samen met Raymond verder ben gegaan dan menigeen met zo'n auto in al die jaren. Dat bepaalde zaken dan onderbelicht blijven en pas later aan bod komen in preventieve zin, is niet heel raar.
Is bij jouw auto ook zo.
Is bij jouw auto ook zo.
Re: Raymond's ///M en ///M's projecten draadje
Bij de E34S en E28S die ik onderhanden krijg, of waarover mijn advies gevraagd wordt begin ik altijd eerst met het realiseren van een baseline; bij een rijdende auto is dat eerst het oplossen van de kritische fouten en daarna de afstelling op orde krijgen. De randvoorwaarden daarvoor zijn een correct staat van onderhoud (incl. klepspeling) en correct werkend onderdruk systeem.Wilmo wrote: Sun Sep 05, 2021 11:44 amDe woorden van Koos kwamen ook in mij op. Als je was begonnen met een meerkeuzevraag dan had ik het antwoord omcirkeld met dat de o-ringen en slangen vers waren, maar vanwege (gebrek aan) kwaliteit waren gedegradeerd. Ik had niet verwacht dat er nog dertig jaar oude delen in het brandstof- en vacuümtraject hadden gezeten.
Bij Robert zijn auto hebben we die baseline in 2011 al gerealiseerd en in het voorjaar van dit jaar herhaald. Dat omvatte niet alleen het vervangen van wat vacuüm slangetjes, maar ook de diverse luchtslangen van de stationaire toerental regeling en slangen van andere systemen.
De werkzaamheden van dit project gaan duidelijk verder en zijn binnen een normale missietijd van een auto ook niet nodig, simpelweg omdat een auto geen missiekritiek product is dat lang hoeft mee te gaan. Een fabrikant gaat dus uit van degradatie; en waarom ook eigenlijk niet? Hij/zij wil ook graag in business blijven en zijn/haar nieuwe producten in de markt aan de man blijven brengen.
Begrijp me niet verkeerd, ik ben geen voorstander van de ‘run to fail’ benadering, maar dat stelt ons liefhebbers wel voor een aantal uitdagingen, vooral voor die groep die na dertig jaar voor de resterende missietijd de performance en betrouwbaarheid op het benchmark niveau wil houden.
Dezelfde problemen, maar een grotere impact. Maar het is binnen de gegeven randvoorwaarden (scope, tijd, budget, kwaliteit, risico, middelen) is het simpelweg onmogelijk om alles wat je zou willen doen ook daadwerkelijk uit te voeren. Sommige onderdelen zijn nou eenmaal niet gemakkelijk bereikbaar, laat staan dat ze onderdeel van een afstelling zijn die je niet zomaar wil raken. Beheer en onderhoud is daarom ook altijd wat anders dan ontwikkeling, al begint de eerste bij de laatste, al vinden ontwikkelaars daar vaak geen uitdaging in.Wilmo wrote: Sun Sep 05, 2021 11:44 amHet maakt inderdaad niets uit of het nou om een S38 gaat of een M10. Als er geen onderhoud aan gedaan wordt dan gaat het na al die jaren problemen geven. En ik denk meer problemen bij een S38 vanwege de complexiteit.
Helemaal waar; ik denk zelfs dat jij met jouw auto veel verder bent gegaan dan 99,9% van de populatie. Ik denk dat v.w.b. de technische baseline jouw auto een van de betere overgebleven exemplaren uit deze modelreeks is. Dat kon m.i. alleen maar door de risico gebaseerd aanpak die wij altijd toepassen.kielr wrote: Sun Sep 05, 2021 12:28 pmBeetje kort door de bocht om te stellen dat er aan mijn E34S geen onderhoud is gedaan op dit vlak in al die jaren. Ik denk dat ik samen met Raymond verder ben gegaan dan menigeen met zo'n auto in al die jaren. Dat bepaalde zaken dan onderbelicht blijven en pas later aan bod komen in preventieve zin, is niet heel raar.
Last edited by raymondw on Sun Sep 05, 2021 4:01 pm, edited 1 time in total.
Carpe Diem, Raymond
- Manitoba
- E21 VIP

- Posts: 2595
- Joined: Sun Mar 18, 2012 11:47 am
- My E21(s): '80 323i, 5-speed manual Kastanien rot
- Location: Utrecht area, the Netherlands
Re: Raymond's ///M en ///M's projecten draadje
Lekkere voorbereidingen en vorderingen aan beide trouw aanwezige M5’s. Nou houd ik ze echt niet meer bij
Greetz,
Walter.
Greetz,
Walter.
BMW e21 323i Kastanien Rot 1980
BMW f31 320iA X-drive Imperial Blue 2016
- uwbuurman
- E21 VIP

- Posts: 19187
- Joined: Fri Jun 12, 2009 4:49 pm
- My E21(s): 1978 type 1 323i 5speed dogleg Polaris
- Location: Ljouwert
Re: Raymond's ///M en ///M's projecten draadje
Ohooo.. ik zal de 325iA cabrio dan maar tanken met kerosine... anders kan ik je niet bijhouden.
- 323baur
- E21 VIP

- Posts: 11884
- Joined: Fri Jan 12, 2007 8:44 pm
- Location: the Netherlands, Houten
- Contact:
Re: Raymond's ///M en ///M's projecten draadje
We gaan het zien! Zin in de Eifel, echt niet normaal.
Understeer is when you hit the wall with the front of the car and oversteer is when you hit the wall with the rear of the car. Horsepower is how fast you hit the wall. Torque is how far you take the wall with you.
Re: Raymond's ///M en ///M's projecten draadje
Hoi allemaal, voor mij persoonlijk staat bij een evenement het sociale gebeuren voorop. Als we aan het einde van de dag op het terras met elkaar op een mooie dag kunnen terug kijken ben ik tevreden, de rest is denk ik niet belangrijk. Staat ook los van de informatie die ik hier deel, die gaat meer over het uitwissel van ervaringen en delen van kennis.
Carpe Diem, Raymond
- BertjeConti
- E21 Mad
- Posts: 3123
- Joined: Mon Nov 04, 2013 9:49 pm
- My E21(s): E12 520-6
- Location: nederland , Weert
Re: Raymond's ///M en ///M's projecten draadje
Ik vind het prachtig om te lezen, Raymond ga vooral zo door met je gedetailleerde beschrijvingen.
Overigens zal het kortstondig inhouden bij acceleratie bij Robert zijn E34S een "even te arm" mengsel zijn, je leert daar inderdaad mee te rijden door het gaspedaal gewoon iets langzamer in te drukken.
Ik heb helaas te weinig kennis van het injectie systeem van deze wagens om er een diagnose op afstand op los te laten.
Overigens zal het kortstondig inhouden bij acceleratie bij Robert zijn E34S een "even te arm" mengsel zijn, je leert daar inderdaad mee te rijden door het gaspedaal gewoon iets langzamer in te drukken.
Ik heb helaas te weinig kennis van het injectie systeem van deze wagens om er een diagnose op afstand op los te laten.

Megasquirted '77 E12 520-6
Aspen Silver '96 E39 523i
Re: Raymond's ///M en ///M's projecten draadje
Geniale opmerking Bert, Ontsteking, Lucht, Compressie en Brandstoftoevoer zijn in orde; maar het regelsysteem moet dat ook zijn. Zal Robert eens vragen of hij weet hoe oud de O2 sensor is. Bij mijn eigen E34S is die in 2007 preventief vervangen (dat zijn sindsdien nog geen 35k km).BertjeConti wrote: Sun Sep 05, 2021 8:34 pm Ik vind het prachtig om te lezen, Raymond ga vooral zo door met je gedetailleerde beschrijvingen.
Overigens zal het kortstondig inhouden bij acceleratie bij Robert zijn E34S een "even te arm" mengsel zijn, je leert daar inderdaad mee te rijden door het gaspedaal gewoon iets langzamer in te drukken.
Ik heb helaas te weinig kennis van het injectie systeem van deze wagens om er een diagnose op afstand op los te laten.
Last edited by raymondw on Sun Sep 05, 2021 9:24 pm, edited 1 time in total.
Carpe Diem, Raymond
Re: Raymond's ///M en ///M's projecten draadje
Hoi Jan Willem (en anderen),
Even een klein beetje toelichting op de O-ringen die we vervangen hebben. Deze zitten op de verbindingsstukken voor het bypass kanaal van de drie gaskleppen. Deze bypass is aangesloten op de stationair toerental klep welke de luchtstroom naar de motor regelt wanneer de zes vlinderkleppen gesloten zijn. Deze verbindingsstukjes heb ik op onderstaande foto in het rood omcirkeld.

Deze verbindingsstukken vallen nauwelijks op en als je een normaal opgeleid autotechnicus vraagt waar deze voor dienen denk ik niet dat je een goed antwoord krijgt. Ik denk dat als je een autotechnicus die ruim dertig jaar geleden een technische cursus van deze motoren heeft gehad vraagt waar deze verbindingsstukjes voor dienen, je ook geen goed antwoord krijgt. In de reparatiehandleiding worden deze weliswaar vermeld, alleen zeer summier en alleen als de gaskleppen uitgebouwd moeten worden, bijvoorbeeld bij het vervangen van de pakkingen. Die zijn normaal onderhavig aan ‘run to fail’ en vervang je alleen indien nodig.
Bij mijn eigen E34S is dat voor het laatst in 2000 uitgevoerd toen mijn motor opeens onregelmatig liep. Dat heb ik toen door een BMW dealer laten doen waarbij zij enkel de pakkingen van het spruitstuk de zes O-ringen om de inlaatkelken en de 12 O-ringen van de injectoren hebben vervangen. Koste mij toen net geen rooitje (in guldens). Dus ze hebben de gaskleppen op de werkbank gehad, vervangen de onderdelen die defect zijn, maar halen de gaskleppen niet uit elkaar om de O-ringen van de verbindingsstukken te vervangen. Los van wat je daar van vindt, ik begrijp dat wel, immers je moet het net maar weten.
De ervaringen met Robert zijn auto hebben mij ook nieuwe kennis en inzichten opgeleverd. Ik ben daar altijd blij mee. Bij mijn E28S is alles nog veel te vers om in twijfel te trekken, maar de werkzaamheden die ik bij Robert zijn E34S heb uitgevoerd, wil ik ook al is er documentatie bij mijn E34S dat een deel van deze werkzaamheden zijn gedaan, ook bij mijn auto uitvoeren.
Wat dat betreft heeft Jan Willem gelijk door te stellen dat een S38 complexer is dan bijv. een M30; echter, is een S38 met zijn complexiteit ingewikkelder dan bijv. een auto met dubbele of zelfs drievoudige carburateurs ? Jan Willen en Peter weten daar bijvoorbeeld weer alles van terwijl ik daar niet veel van weet. Menig automonteur tegenwoordig ook niet overigens, omdat deze toentertijd al exotische techniek niet alleen kennisintensief is, maar ook uit een vervolgen tijd stamt. Kennisdeling is denk ik essentieel om deze auto's in leven te kunnen houden; maar voor mij zal het nooit een professie gaan worden (ben overigens ook geen monteur).
Even een klein beetje toelichting op de O-ringen die we vervangen hebben. Deze zitten op de verbindingsstukken voor het bypass kanaal van de drie gaskleppen. Deze bypass is aangesloten op de stationair toerental klep welke de luchtstroom naar de motor regelt wanneer de zes vlinderkleppen gesloten zijn. Deze verbindingsstukjes heb ik op onderstaande foto in het rood omcirkeld.
Deze verbindingsstukken vallen nauwelijks op en als je een normaal opgeleid autotechnicus vraagt waar deze voor dienen denk ik niet dat je een goed antwoord krijgt. Ik denk dat als je een autotechnicus die ruim dertig jaar geleden een technische cursus van deze motoren heeft gehad vraagt waar deze verbindingsstukjes voor dienen, je ook geen goed antwoord krijgt. In de reparatiehandleiding worden deze weliswaar vermeld, alleen zeer summier en alleen als de gaskleppen uitgebouwd moeten worden, bijvoorbeeld bij het vervangen van de pakkingen. Die zijn normaal onderhavig aan ‘run to fail’ en vervang je alleen indien nodig.
Bij mijn eigen E34S is dat voor het laatst in 2000 uitgevoerd toen mijn motor opeens onregelmatig liep. Dat heb ik toen door een BMW dealer laten doen waarbij zij enkel de pakkingen van het spruitstuk de zes O-ringen om de inlaatkelken en de 12 O-ringen van de injectoren hebben vervangen. Koste mij toen net geen rooitje (in guldens). Dus ze hebben de gaskleppen op de werkbank gehad, vervangen de onderdelen die defect zijn, maar halen de gaskleppen niet uit elkaar om de O-ringen van de verbindingsstukken te vervangen. Los van wat je daar van vindt, ik begrijp dat wel, immers je moet het net maar weten.
De ervaringen met Robert zijn auto hebben mij ook nieuwe kennis en inzichten opgeleverd. Ik ben daar altijd blij mee. Bij mijn E28S is alles nog veel te vers om in twijfel te trekken, maar de werkzaamheden die ik bij Robert zijn E34S heb uitgevoerd, wil ik ook al is er documentatie bij mijn E34S dat een deel van deze werkzaamheden zijn gedaan, ook bij mijn auto uitvoeren.
Wat dat betreft heeft Jan Willem gelijk door te stellen dat een S38 complexer is dan bijv. een M30; echter, is een S38 met zijn complexiteit ingewikkelder dan bijv. een auto met dubbele of zelfs drievoudige carburateurs ? Jan Willen en Peter weten daar bijvoorbeeld weer alles van terwijl ik daar niet veel van weet. Menig automonteur tegenwoordig ook niet overigens, omdat deze toentertijd al exotische techniek niet alleen kennisintensief is, maar ook uit een vervolgen tijd stamt. Kennisdeling is denk ik essentieel om deze auto's in leven te kunnen houden; maar voor mij zal het nooit een professie gaan worden (ben overigens ook geen monteur).
Last edited by raymondw on Sun Feb 18, 2024 1:11 pm, edited 1 time in total.
Carpe Diem, Raymond
Re: Raymond's ///M en ///M's projecten draadje
De O2 sensor even kijken, uiteraard is deze vervangen voor een nieuwe toen. Uit m'n hoofd in 2010 toen ik net de 3.8 kat eronder had zitten.
- 323baur
- E21 VIP

- Posts: 11884
- Joined: Fri Jan 12, 2007 8:44 pm
- Location: the Netherlands, Houten
- Contact:
Re: Raymond's ///M en ///M's projecten draadje
Mooi gezegd, en ik denk voor velen dito waar.raymondw wrote: Sun Sep 05, 2021 6:49 pm Hoi allemaal, voor mij persoonlijk staat bij een evenement het sociale gebeuren voorop. Als we aan het einde van de dag op het terras met elkaar op een mooie dag kunnen terug kijken ben ik tevreden, de rest is denk ik niet belangrijk. Staat ook los van de informatie die ik hier deel, die gaat meer over het uitwissel van ervaringen en delen van kennis.
Maar het is juist die combi van alles die het zo gaaf maakt.
En sociaal, en benzine, en rijden, en, en..
Understeer is when you hit the wall with the front of the car and oversteer is when you hit the wall with the rear of the car. Horsepower is how fast you hit the wall. Torque is how far you take the wall with you.
Re: Raymond's ///M en ///M's projecten draadje
Je schrijft daar wel rake dingen Raymond. Onbewust deed ik ook gewoon een risicoanalyse. Misschien doe ik het nu meer bewust, het zal zitten in de jarenlange training als ingenieur. In mijn professionele wereldje is ongeplande stilstand een drama en dat is het natuurlijk ook als je onderweg bent. Het is zelden zo dat een (catastrofale) storing uitkomt, zelfs niet op een plezierrit. Met een luchtlek en wat hikken kom je thuis. Een lek dat tot stilstand leidt is minder, maar, zoals je ook al eens beschreef, een lek dat tot brand leidt moet uitgesloten worden. Ik heb alle drie de lekken al eens aan de hand gehad en dat beïnvloed wel hoe je er daarna mee omgaat.
Omdat ik veel ontwikkel aan de auto, mag ik ook zelf keuzes maken. Mijn olielek met brand tot gevolg, vond ik een ontwerpfout van BMW. Als er geen kop was geweest met dichte gaten aan de uitlaatzijde, dan had ik die zelf dichtgemaakt waarschijnlijk. Maar zaken die tot ongemak leiden, werk ik er ook actief uit. Bijvoorbeeld door een elektronische ontsteking toe te passen. Dat gedoe telkens om het aan de gang te krijgen als je wilt rijden... Dan liever starten en lopen met een VAG-injectiemodule.
Wat je schrijft over de functie van een bepaald onderdeel van de S38 is ook kenmerkend voor het kennisniveau dat aanwezig is. En ik denk ook wel voor het compromisloze waar BMW Motorsport voor heeft gekozen bij de(ze) M5. De aantallen zijn laag en daarmee wordt deze techniek ook snel obsoleet. Maar ik vraag me wel af, was elk onderdeel van deze gasklepassemblage nodig? De aangeduide buisjes lijken me, naast het transport van de stationairlucht, om ecqualisatie van de onderdruk te gaan en daarmee komen we bij de standaardvraag die Peter stelt bij problemen met carburateurs: Is het onderdruktraject in orde? Dit lijkt me een gerechtvaardigde vraag. Bij vage probleempjes komt dit als eerste boven. Nu is het onderdruktraject van deze motor een stuk complexer dan bij de randonderdelen van een carburateur, maar de impact is vergelijkbaar. Dat de ecqualisatie niet 100% werkt, zou niet veel uit mogen maken, doch het risico op valse lucht is aanzienlijk. Ecqualisatie leidt, tot een bepaalde agressiviteit van de nokkenas, tot een rustiger stationairloop.
Afgezien van de veranderde opvatting over wat mobiliteit is en moet voorstellen en dat die duidelijk is veranderd in de laatste honderd jaar, staat het rijplezier in het algemeen en motorprestatie in het bijzonder in een M-auto als deze voorop. Wat bij een 315 nog als karakter kan worden getypeerd, zou dat voor mij hier niet het geval zijn. Dus als ik iets zou mogen zeggen over onderhoud aan een dergelijke M5 dan zou de eerste prioriteit zijn om het het risico op een catastrofaal falen met verlies van de auto tot het gevolg, te minimaliseren. Dat zou zich uiten in het regelmatig inspecteren en vervangen van alle zaken die brandbare media transporteren en daar een redelijke kans op hebben. Als tweede is daar het onderdruktraject dat voor ongenoegen zorgt. Zowel in de bewegende aanvoerbuizen als in het actieve onderdrukdeel omdat het een geheel is en daarmee voor problemen zorgt. Verder schijnt het zo te zijn dat vacuümlekken ook tot een verminderde prestatie van de luchtmassameter zorgt. Klakkeloos vervangen is hier natuurlijk niet nodig, maar met rook en overdruk kan veel opgespoord worden. Vermoedelijk zouden de O-ringen hier opgevallen zijn, alsmede de uitgeharde slang. Ten derde zijn er de koelslangen, waar ik waarschijnlijk wel een 'run-to-fail'-strategie op toe zou passen omdat de impact gering is en snel genoeg opgemerkt wordt.
Maar dan de vraag... Wie gaat het allemaal doen? We hebben al vastgesteld dat experts helemaal niet zulke experts zijn en vooral een relatief competitief tarief moeten kunnen vragen. Maar hier gaat het dus mis. Ze zijn zowel geen expert als dat er geen normale rekeningen gemaakt kunnen worden. Misschien is dat wel een van de grote ontbrekende kwesties bij de aanschaf van een oldie. Wie gaat het onderhouden? En als je dat niet zelf bent. Wie dan? En neem je dat mee in je budget? Er zit inmiddels een ton of vijf aan uren in mijn auto als ik mijn eigen tarief reken... Ik zag trouwens een artikel in de Trouw dat dit wijdverspreid is. Misschien moet ik nog eens een alternatieve carrière gaan overwegen...
Wat ik me in mei ook al afvroeg, maar nu ga vragen, is wat je op de twee slavenparen meet met het klokje. Want de positie waar je meet, heeft invloed op de meting. En je meet maar met één klokje, dus het gaat niet over de relatieve opening. Het kan ook niet gaan over de volledige opening omdat je maar een klokje hebt en de hoek en de positie daarvoor bepalend zijn. Het kan dus alleen maar gaan over of er überhaupt beweging is, en die kan ik niet helemaal volgen. Waar denk ik krom?
Omdat ik veel ontwikkel aan de auto, mag ik ook zelf keuzes maken. Mijn olielek met brand tot gevolg, vond ik een ontwerpfout van BMW. Als er geen kop was geweest met dichte gaten aan de uitlaatzijde, dan had ik die zelf dichtgemaakt waarschijnlijk. Maar zaken die tot ongemak leiden, werk ik er ook actief uit. Bijvoorbeeld door een elektronische ontsteking toe te passen. Dat gedoe telkens om het aan de gang te krijgen als je wilt rijden... Dan liever starten en lopen met een VAG-injectiemodule.
Wat je schrijft over de functie van een bepaald onderdeel van de S38 is ook kenmerkend voor het kennisniveau dat aanwezig is. En ik denk ook wel voor het compromisloze waar BMW Motorsport voor heeft gekozen bij de(ze) M5. De aantallen zijn laag en daarmee wordt deze techniek ook snel obsoleet. Maar ik vraag me wel af, was elk onderdeel van deze gasklepassemblage nodig? De aangeduide buisjes lijken me, naast het transport van de stationairlucht, om ecqualisatie van de onderdruk te gaan en daarmee komen we bij de standaardvraag die Peter stelt bij problemen met carburateurs: Is het onderdruktraject in orde? Dit lijkt me een gerechtvaardigde vraag. Bij vage probleempjes komt dit als eerste boven. Nu is het onderdruktraject van deze motor een stuk complexer dan bij de randonderdelen van een carburateur, maar de impact is vergelijkbaar. Dat de ecqualisatie niet 100% werkt, zou niet veel uit mogen maken, doch het risico op valse lucht is aanzienlijk. Ecqualisatie leidt, tot een bepaalde agressiviteit van de nokkenas, tot een rustiger stationairloop.
Afgezien van de veranderde opvatting over wat mobiliteit is en moet voorstellen en dat die duidelijk is veranderd in de laatste honderd jaar, staat het rijplezier in het algemeen en motorprestatie in het bijzonder in een M-auto als deze voorop. Wat bij een 315 nog als karakter kan worden getypeerd, zou dat voor mij hier niet het geval zijn. Dus als ik iets zou mogen zeggen over onderhoud aan een dergelijke M5 dan zou de eerste prioriteit zijn om het het risico op een catastrofaal falen met verlies van de auto tot het gevolg, te minimaliseren. Dat zou zich uiten in het regelmatig inspecteren en vervangen van alle zaken die brandbare media transporteren en daar een redelijke kans op hebben. Als tweede is daar het onderdruktraject dat voor ongenoegen zorgt. Zowel in de bewegende aanvoerbuizen als in het actieve onderdrukdeel omdat het een geheel is en daarmee voor problemen zorgt. Verder schijnt het zo te zijn dat vacuümlekken ook tot een verminderde prestatie van de luchtmassameter zorgt. Klakkeloos vervangen is hier natuurlijk niet nodig, maar met rook en overdruk kan veel opgespoord worden. Vermoedelijk zouden de O-ringen hier opgevallen zijn, alsmede de uitgeharde slang. Ten derde zijn er de koelslangen, waar ik waarschijnlijk wel een 'run-to-fail'-strategie op toe zou passen omdat de impact gering is en snel genoeg opgemerkt wordt.
Maar dan de vraag... Wie gaat het allemaal doen? We hebben al vastgesteld dat experts helemaal niet zulke experts zijn en vooral een relatief competitief tarief moeten kunnen vragen. Maar hier gaat het dus mis. Ze zijn zowel geen expert als dat er geen normale rekeningen gemaakt kunnen worden. Misschien is dat wel een van de grote ontbrekende kwesties bij de aanschaf van een oldie. Wie gaat het onderhouden? En als je dat niet zelf bent. Wie dan? En neem je dat mee in je budget? Er zit inmiddels een ton of vijf aan uren in mijn auto als ik mijn eigen tarief reken... Ik zag trouwens een artikel in de Trouw dat dit wijdverspreid is. Misschien moet ik nog eens een alternatieve carrière gaan overwegen...
Wat ik me in mei ook al afvroeg, maar nu ga vragen, is wat je op de twee slavenparen meet met het klokje. Want de positie waar je meet, heeft invloed op de meting. En je meet maar met één klokje, dus het gaat niet over de relatieve opening. Het kan ook niet gaan over de volledige opening omdat je maar een klokje hebt en de hoek en de positie daarvoor bepalend zijn. Het kan dus alleen maar gaan over of er überhaupt beweging is, en die kan ik niet helemaal volgen. Waar denk ik krom?
Re: Raymond's ///M en ///M's projecten draadje
Hoi Jan Willem,
Goede inhoudelijke bijdrage, bedankt daarvoor. Een van de ‘bijbels’ die ik in mijn werk veel gebruik is het boek Visualizing Project Management van Kevin Forsberg en Hal Mooz. Deze beschrijft hoe System Engineering en Project management bij complexe technische projecten samen zouden moeten gaan. Daarin wordt letterlijk een voorbeeld genoemd waarin een onderdeeltje van tien cent een enorm grote impact op een missie van een project kan hebben, tot het falen toe. Jouw metafoor over een lek die tot brand kan leiden is een risico, dat vaak een hele kleine oorzaak heeft. Hoe je het wend of keer, ontwikkeling blijft mensen werk waarbij fouten worden gemaakt. Het is de kunst om deze vroegtijdig in het ontwikkeltraject te detecteren en te corrigeren, maar dat lukt niet altijd.
Kijk maar naar dieselgate; door conflicterende stakeholder belangen werd dit een uitermate complex ding met enorme gevolgen. De techniek kreeg de ondankbare taak om dit te lossen, waarbij de vraag of iets goed genoeg is ook nog eens beperkt werd door (1) de beschikbare ruimte die vanuit de sponsoren werd gegeven en (2) de druk vanuit de publieke opinie en (3) het wantrouwen van de beleidsmakers en toezichthouders. Kort samengevat, er worden fouten gemaakt en we hebben er allemaal last van, maar op enig moment kan dat vertaalt worden in een garantievoorziening, dat zijn normale Cost of Quality afwegingen; daarbij staat de vraag centraal wat de kosten van terugroepacties zijn t.o.v. de opbrengst verliezen door een vertraging van de markt introductie, immers de kosten (salarissen) lopen ook door.
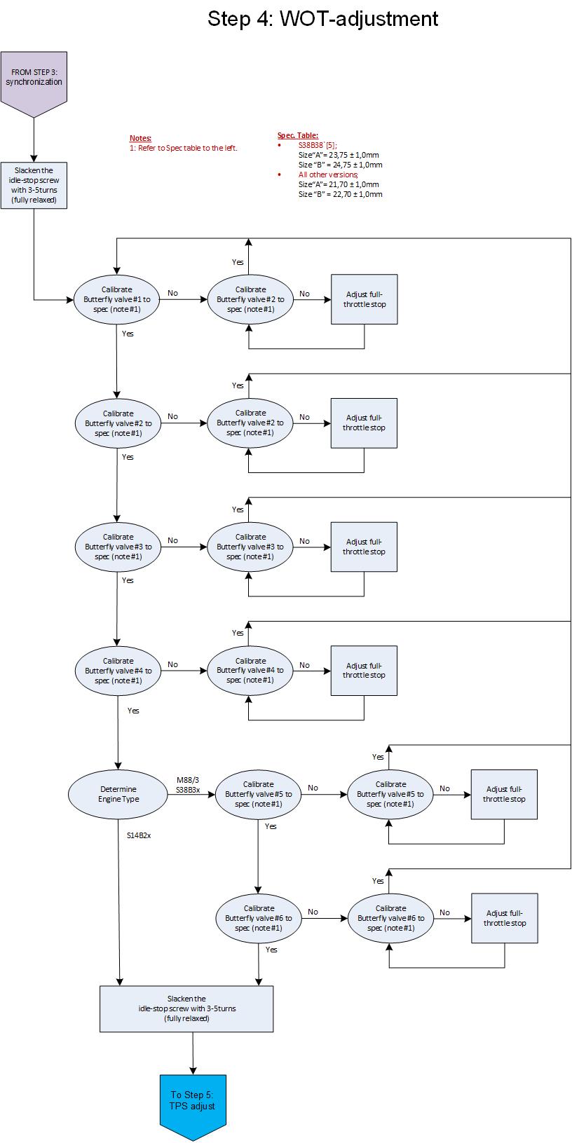
V.w.b. jouw opmerkingen over het onderdruk systeem; ook deze zijn spot-on. Kan ik niets aan toevoegen. Blijft over jouw vraag over de gelijkheid van de gaskleppen. Daarvoor pas ik de procedure die BMW zelf ooit geschreven heeft toe. Ik heb daaruit een flow-chart ontwikkelt en op punten vereenvoudigd. De basis daarvoor is dat de nulstand van de gaskleppen in gesloten toestand aan de spec. voldoet. Omdat we dit in mei al hadden gedaan en we deze afstelling afgelopen weekend niet hebben geraakt konden we dit overslaan.

De meter wordt daarbij als op een van de wee gekoppelde vlinderkleppen geplaatst, zie onderstaande voorbeeld voor cilinder #1 en #2; de meting voor cilinder #3 en #4 respectievelijk cilinder #5 en #6 is hetzelfde.

Voor de gelijkheid worden de vlinderkleppen van cilinders #5 en #6 als referentie gebruikt. Deze is voorzien van een vaste (niet justeerbare) koppelstang. Doordat de vlinderkleppen in gesloten toestand tegen de begrenzing van de nulstand rusten, wordt dat de stand waartegen gejusteerd moet worden.

De meter wordt daarbij als volgt tegen de hevel van de gaskabel geplaatst. Doordat deze hevel één op één via de vaste koppelstang met de vlinderkleppen van cilinders #5 en #6 is gekoppeld, hoeven enkel de verstelbare koppelstukken zodanig in lengte worden ingekort totdat de bijbehorende vlinderkleppen in beweging komen. Visueel is dat niet te zien, maar met de meter op de hevel wel. Beweegt de meter, dan staan de vlinderkleppen gelijk. De resolutie die met de meter gedetecteerd kan worden kan worden is 0,01mm. Dat is vijf keer beter dan de range die BMW als tolerantie opgeeft. Ergo, je justeert altijd tegen dezelfde referentie, ja er zijn foutjes en met itereren valt deze foutjes weg te middelen, maar die verschillen regel je met de vacuüm afstelling wel weg.

Er zijn nog wat andere checks, zoals de gelijkheid van de gaskleppen bij vollast, maar dat is geen rocket-science.

Goede inhoudelijke bijdrage, bedankt daarvoor. Een van de ‘bijbels’ die ik in mijn werk veel gebruik is het boek Visualizing Project Management van Kevin Forsberg en Hal Mooz. Deze beschrijft hoe System Engineering en Project management bij complexe technische projecten samen zouden moeten gaan. Daarin wordt letterlijk een voorbeeld genoemd waarin een onderdeeltje van tien cent een enorm grote impact op een missie van een project kan hebben, tot het falen toe. Jouw metafoor over een lek die tot brand kan leiden is een risico, dat vaak een hele kleine oorzaak heeft. Hoe je het wend of keer, ontwikkeling blijft mensen werk waarbij fouten worden gemaakt. Het is de kunst om deze vroegtijdig in het ontwikkeltraject te detecteren en te corrigeren, maar dat lukt niet altijd.
Kijk maar naar dieselgate; door conflicterende stakeholder belangen werd dit een uitermate complex ding met enorme gevolgen. De techniek kreeg de ondankbare taak om dit te lossen, waarbij de vraag of iets goed genoeg is ook nog eens beperkt werd door (1) de beschikbare ruimte die vanuit de sponsoren werd gegeven en (2) de druk vanuit de publieke opinie en (3) het wantrouwen van de beleidsmakers en toezichthouders. Kort samengevat, er worden fouten gemaakt en we hebben er allemaal last van, maar op enig moment kan dat vertaalt worden in een garantievoorziening, dat zijn normale Cost of Quality afwegingen; daarbij staat de vraag centraal wat de kosten van terugroepacties zijn t.o.v. de opbrengst verliezen door een vertraging van de markt introductie, immers de kosten (salarissen) lopen ook door.
V.w.b. jouw opmerkingen over het onderdruk systeem; ook deze zijn spot-on. Kan ik niets aan toevoegen. Blijft over jouw vraag over de gelijkheid van de gaskleppen. Daarvoor pas ik de procedure die BMW zelf ooit geschreven heeft toe. Ik heb daaruit een flow-chart ontwikkelt en op punten vereenvoudigd. De basis daarvoor is dat de nulstand van de gaskleppen in gesloten toestand aan de spec. voldoet. Omdat we dit in mei al hadden gedaan en we deze afstelling afgelopen weekend niet hebben geraakt konden we dit overslaan.

De meter wordt daarbij als op een van de wee gekoppelde vlinderkleppen geplaatst, zie onderstaande voorbeeld voor cilinder #1 en #2; de meting voor cilinder #3 en #4 respectievelijk cilinder #5 en #6 is hetzelfde.

Voor de gelijkheid worden de vlinderkleppen van cilinders #5 en #6 als referentie gebruikt. Deze is voorzien van een vaste (niet justeerbare) koppelstang. Doordat de vlinderkleppen in gesloten toestand tegen de begrenzing van de nulstand rusten, wordt dat de stand waartegen gejusteerd moet worden.

De meter wordt daarbij als volgt tegen de hevel van de gaskabel geplaatst. Doordat deze hevel één op één via de vaste koppelstang met de vlinderkleppen van cilinders #5 en #6 is gekoppeld, hoeven enkel de verstelbare koppelstukken zodanig in lengte worden ingekort totdat de bijbehorende vlinderkleppen in beweging komen. Visueel is dat niet te zien, maar met de meter op de hevel wel. Beweegt de meter, dan staan de vlinderkleppen gelijk. De resolutie die met de meter gedetecteerd kan worden kan worden is 0,01mm. Dat is vijf keer beter dan de range die BMW als tolerantie opgeeft. Ergo, je justeert altijd tegen dezelfde referentie, ja er zijn foutjes en met itereren valt deze foutjes weg te middelen, maar die verschillen regel je met de vacuüm afstelling wel weg.

Er zijn nog wat andere checks, zoals de gelijkheid van de gaskleppen bij vollast, maar dat is geen rocket-science.

Last edited by raymondw on Sun Feb 18, 2024 1:08 pm, edited 4 times in total.
Carpe Diem, Raymond
Re: Raymond's ///M en ///M's projecten draadje
Zaterdagmorgen is voor mij een wandel ochtend, maar omdat ik een pakketje verwachte vroeg ik mijn oudste zoon de bel in de gaten te houden. Dat deed hij netjes, dus na mijn terugkomst lag er een pakketje achter de voordeur.
De inhoud van dit pretpakket ? Voornamelijk New Old Stock onderdelen voor de E28S. Een paar delen staan nog een backorder, maar met deze levering kan ik een aantal activiteiten oppakken.

Overigens, net als bij elektronenbuizen heb ik bij auto onderdelen liever New Old Stock. De kwaliteit van actuele productie is niet meer wat het geweest is ….. waarom dat zo is weet ik ook niet, heb gewoon een beter gevoel bij NOS. Niet alleen komt de geleverde waterpomp uit exact dezelfde productiebatch als mijn oude waterpomp (1998), ook de trillingdemper heeft een stempel uit 1987.

Het verschil tussen de oude en de nieuwe is duidelijk te zien. Doordat de voorzijde een paar millimeter is uitgefreesd, wordt een gewicht reductie gerealiseerd. Dat komt de gretigheid van de motor ten goede.

Het enige wat ik vandaag gedaan heb is het verwijderen van de oude keerring aan de voorzijde van de krukas. Dat was best wel een dingetje omdat er niet echt ruimte is om het verwijder gereedschap te plaatsen. Als de radiator niet is uitgebouwd hoef je daar niet eens over na te denken …. Dan is een E34S waar de motor meer naar achteren geplaatst is een stuk vriendelijker om aan te werken.

Oude en nieuwe waterpomp; beide een klein beetje speling op de as, maar de oude wel aanmerkelijk meer dan de nieuwe. Bij nader inzien durf ik de stelling best wel aan dat de oude niet echt defect is, risico avers als dat ik ben gaat de oude er toch uit. Het wachten is alleen nog op de pakking die in backorder staat, maar bij nader inzien had ik er nog een uit de restanten van de koppakking set die ik in 2009 had aangeschaft liggen.

We kunnen dus weer verder, maar voordat de nieuwe keerring geplaatst kan worden moet eerst de nieuwe 'woodruff key' (anglicisme i.v.m. ontbreken van een Nederlands woord daarvoor) geplaatst worden. Daar had ik vandaag te weinig tijd voor.

Wordt vervolgd.
De inhoud van dit pretpakket ? Voornamelijk New Old Stock onderdelen voor de E28S. Een paar delen staan nog een backorder, maar met deze levering kan ik een aantal activiteiten oppakken.

Overigens, net als bij elektronenbuizen heb ik bij auto onderdelen liever New Old Stock. De kwaliteit van actuele productie is niet meer wat het geweest is ….. waarom dat zo is weet ik ook niet, heb gewoon een beter gevoel bij NOS. Niet alleen komt de geleverde waterpomp uit exact dezelfde productiebatch als mijn oude waterpomp (1998), ook de trillingdemper heeft een stempel uit 1987.

Het verschil tussen de oude en de nieuwe is duidelijk te zien. Doordat de voorzijde een paar millimeter is uitgefreesd, wordt een gewicht reductie gerealiseerd. Dat komt de gretigheid van de motor ten goede.

Het enige wat ik vandaag gedaan heb is het verwijderen van de oude keerring aan de voorzijde van de krukas. Dat was best wel een dingetje omdat er niet echt ruimte is om het verwijder gereedschap te plaatsen. Als de radiator niet is uitgebouwd hoef je daar niet eens over na te denken …. Dan is een E34S waar de motor meer naar achteren geplaatst is een stuk vriendelijker om aan te werken.

Oude en nieuwe waterpomp; beide een klein beetje speling op de as, maar de oude wel aanmerkelijk meer dan de nieuwe. Bij nader inzien durf ik de stelling best wel aan dat de oude niet echt defect is, risico avers als dat ik ben gaat de oude er toch uit. Het wachten is alleen nog op de pakking die in backorder staat, maar bij nader inzien had ik er nog een uit de restanten van de koppakking set die ik in 2009 had aangeschaft liggen.

We kunnen dus weer verder, maar voordat de nieuwe keerring geplaatst kan worden moet eerst de nieuwe 'woodruff key' (anglicisme i.v.m. ontbreken van een Nederlands woord daarvoor) geplaatst worden. Daar had ik vandaag te weinig tijd voor.

Wordt vervolgd.
Last edited by raymondw on Sun Feb 18, 2024 1:02 pm, edited 3 times in total.
Carpe Diem, Raymond